黑龙江财经学院经济学院
关于开展课堂教学能力提升活动的工作方案
为进一步加强课堂教学规范,提高教师教学能力,促进教育教学改革,大力提高课堂教学质量,根据学校要求,经研究决定,本学期将在全院范围内开展进一步提升教师课堂教学能力的活动(以下简称课堂教学能力提升活动),活动工作方案如下:
一、组织领导
成立经济学院课堂教学能力提升活动领导组,负责本院活动的具体组织安排与实施。
组 长:董雪梅
副组长:于水
成 员:刘世鹏 苏庆艳 黄秀梅 裴丽杰 鞠铨 陈晓娟
二、活动对象
参加课堂教学能力提升活动的为承担本学期开设课程(含实践课)教学任务的自有专任教师。
三、活动程序
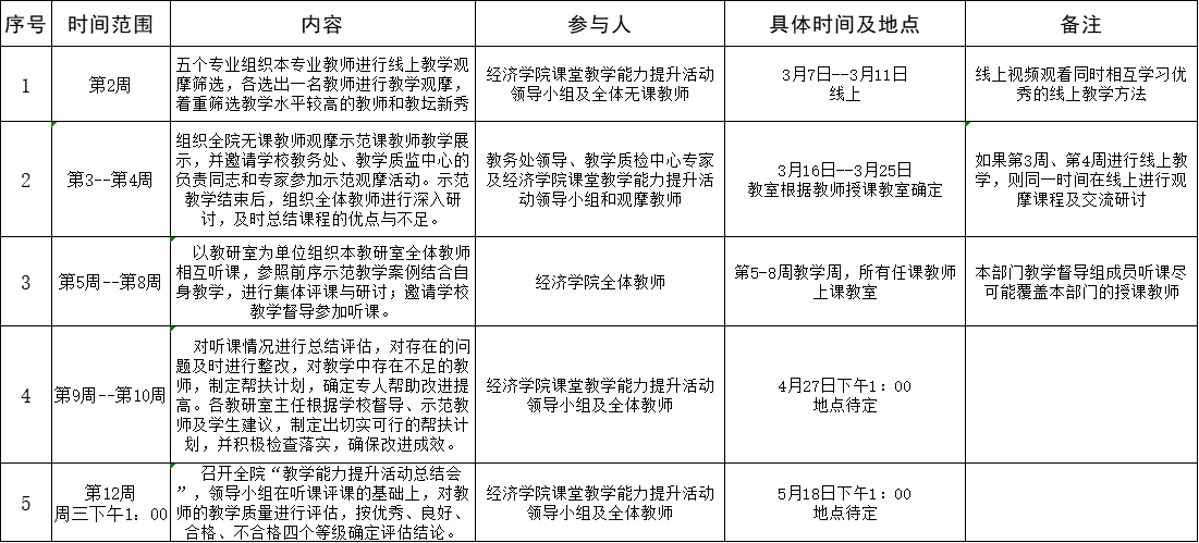
经济学院课堂教学能力提升活动分四个阶段进行(具体安排见经济学院教学能力提升活动时间表):
1.第一阶段 示范观摩阶段
时间安排:本学期第3周——第4周
活动方式:根据学校有关文件和实际情况,经济学院组织教学水平高的教师和教坛新秀进行示范教学,其他教师进行观摩学习和研讨。
活动要求:每个专业至少有一门课程的示范教学,在所推选的示范教学课程中,运用多媒体教学的课程不得少于一门。经济学院将邀请学校教务处、教学质监中心的负责同志和专家参加示范观摩活动。各教研室请在3月10日之前将示范教师名单报到经济学院办公室。每位教师要参与观摩学习所有的示范教学。示范教学结束后,各教研室要以教研室为单位组织全体教师进行深入研讨,及时总结优点与不足。
2.第二阶段 听课评课阶段
时间安排:本学期第5周——第8周
活动方式:以教研室为单位组织教师相互听课,并进行集体评课与研讨;经济学院教学督导组成员听课尽可能覆盖本院的授课教师,届时将邀请负责本学院的学校教学督导参与听课。
活动要求:以教研室为单位,统一集体组织全体教师深入课堂参加听课评课。各教研室请在3月24日将被听课教师的时间安排表(见附表)报到学院办公室。被听课教师要认真备课,提前把教案交由教研室审核。听课时所有教师都要进行认真记录,填写课堂教学质量评价表(见附表),对教学质量进行客观如实的评价。听课后,教研室要在规定时间内,组织进行教学研讨,总结优点与不足。
3.第三阶段 整改提高阶段
时间安排:本学期第9周——第10周
活动方式:各教研室及经济学院教学督导组成员对听课情况进行总结评估,对存在的问题及时进行整改,对教学中存在不足的教师,制定帮扶计划,确定专人帮助改进提高。
活动要求:各教研室及经济学院教学督导组成员要认真进行总结评估,对教学中存在不足的教师,要制定出切实可行的帮扶计划,并负责检查落实,确保改进成效。
4.第四阶段 评估认定阶段
时间安排:本学期第11周——第12周

周活动方式:经济学院院长、学校教学督导、经济学院教学督导组成员在听课评课的基础上,对教师的教学质量进行评估,按优秀、良好、合格、不合格四个等级确定评估结论。
经济学院教学能力提升活动时间表
四、材料归档与上报
各教研室在课堂教学能力提升活动中,要注意过程材料的整理、分析与归档工作,形成一套系统的活动材料。在活动过程中和活动结束后,需上报以下材料到学院办公室。
1.对教学效果较差教师的帮扶计划和改进成效材料。(第10周上报)
3.《听课情况汇总表》。(第11周上报)
4.课堂教学能力提升活动总结材料(第12周上报)。
五、有关要求
1.各教研室要高度重视此次活动,要在课堂教学能力提升活动领导组的领导下,深入宣传,统筹安排。
2.各教研室要结合此次活动,依据学校相关文件,根据专业特点和课程性质,制定科学合理的评价指标体系。在质量评价中,要充分尊重学生的评价意见。
3.本次活动要求所有教师都要积极参与,各教研室要根据课程归属,及时通知双肩挑人员参与此次活动。
4.经济学院要在部门网页上开辟专栏,及时报道活动的进展情况、活动成效以及典型材料等,请各教研室做好材料的收集工作。
5.按照学校听课制度规定的听课人员的听课纳入到本次活动中。活动结束后报送《黑龙江财经学院听课情况汇总表(个人用表)》(见附表)、听课记录本、课堂教学质量评价表(见附表)。
六、结果运用
1.本次活动纳入本学年度教师教学质量考核中,在学校评估认定中,结论为合格的教师,本年度的教师教学质量不得定为优秀等次;结论为不合格的教师,本年度的教师教学质量考核直接认定为不合格。
2.本次活动与教师本年度的职称晋升和有关的评奖评优挂钩,凡在学校的检查评估中,评估结论为优秀的教师,在职称晋升、评奖评优中,同等情况下,予以优先考虑。
3.对在本次活动中,展现了较好的精神状态、较高的教学能力以及教学能力提升明显、评估认定为优秀教师,学校将予以公开表彰。
经济学院
2022年3月1日
